面试时,HR如何精准判断一个人的能力强弱?

来源:人力葵花

面试的时候,判断候选人是否能够胜任岗位一个很重要的标准,就是他是否具备这个岗位所需要的能力或者相应能力的强弱程度,对于应届毕业生,我们还会看重他们的潜在能力。

然而能力作为一种个性心理特征,看不见摸不着,很难通过量化的工具来去衡量,所以判断候选人是否具备相关能力?他的潜在能力有哪些?对HR宝宝们来说是一种挑战。

一、能力的分类

能力按后天是否可以改变,可以分为天赋和技能两大类。

天赋是无法改变的。某些职业需要天赋,你才能成为该领域卓越的人。例如运动员。没有游泳天赋,很难成为世界级的游泳冠军。

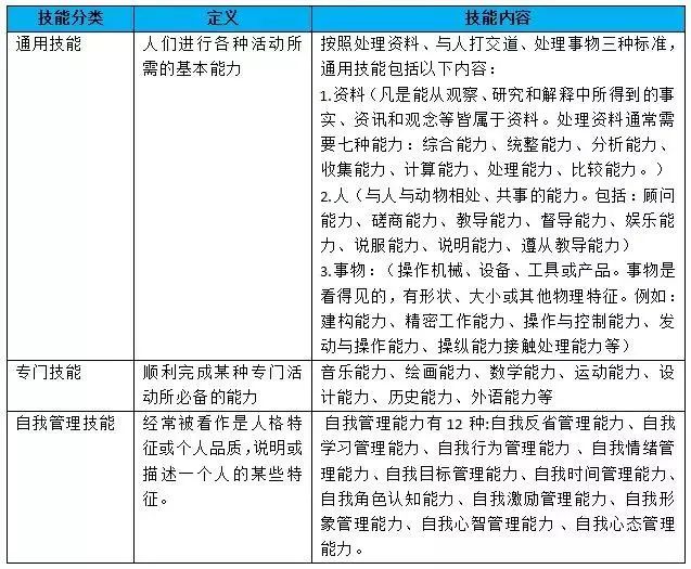
技能是后天可以改变的。技能分为三种,分别是通用技能(可迁移技能)、专业技能和自我管理技能。

二、快速判断候选人的能力强弱项

1、通过以下行为来了解候选人的能力

不管在校学习还是工作,我们都会参加很多活动。完成每一项活动,必须运用不同的能力。能力是我们做事的根本。

当我们说一个人某项能力强的时候,它们会存在以下特征:

(1)受到的赞美最多

当我们的沟通能力很强的时候,我们就可以听到这样的赞美:你口才真好!回想一下,你做什么事的时候,受到的赞美最多?这就是你最强的能力!

【面试问题】:你做什么事情受到过赞美,哪方面的称赞是最多的?

(2)你的激情所在

当一个人的谈判能力很强的时候,他会热衷于与强大的谈判对手过招。他会在谈判桌上激情四射,让人感叹他的投入。

【面试问题】:你的激情体现在哪些方面?有什么东西特别使您有内心激动向往?

(3)最有成就感

最有成就感之事,往往是他做得最好之事。相信在每个人过往的经历中,都会有让你觉得最有成就感的事情。问问候选人,如果有,把它详细地说出来,我们再想想在完成这些事情的过程中,他使用了什么能力,让他能够把这些事情做好!

【面试问题】:请详细谈谈以往的经历中给您带来极大成就感的一两件事。

2、通过能力鉴别系统识别

一个人的能力强弱,由两个维度组成,分别是:一是使用倾向性,二是熟练程度。

(1)使用倾向性

按照使用的倾向性,可以将能力分为愿意使用,简称趋向;不愿意使用,简称背离。

(2)熟练程度

按照能力熟练程度,可以将人的能力分为“熟练”和“生疏”。

以使用倾向性作为纵坐标(趋向、背离),以熟练程度作为横坐标(熟练、生疏),就形成了能力鉴别系统。如下图:

右上角:趋向+熟练,是优势能力。一项能力,你非常愿意用,而且非常熟练,那它就是你的优势能力。

左上角:趋向+生疏,是潜在能力。一个人的潜能是无限的,只要用心挖掘,潜在能力就会被挖掘出来。你的口才能力生疏,但内心非常愿意使用它,这样就有动力去提升这项能力。这也给你的能力训练指明了方向。

左下角:背离+生疏,是无用能力。一项能力,你既不想用它,又不熟练,对你来说,就是无用的能力,是劣势能力。

右下角:背离+熟练,是一般能力。这种能力的出现,一般是选择了错误的职业方向。例如大学毕业后,迫于生存压力选择研发工作,但其实内心对研发工作毫无兴趣。对他来说,研发能力就是一般能力。


(职场责编:拓荒牛 )