什么样的领 导才是一个成功的领导者?
若能做到影响他人、感召他人和领导他人,便是一位卓越领导者。
一个成功的个体在成长后期担负着培养他人的重任,激励着更多优秀的个体。 因此,企业家、直线经理、思想导师、专业导师等管理者应该重视对组织人才培养的贡献。
但是,如今很多企业简单地将人才培养任务下达给人力资源部, 但 真正的培养责任主体, 应该是培养对象的上级,那些优秀的、有领导能力和培养他人意愿与能力的管理者。
那么,在培养对象成长的过程中,企业家、直线经理、思想导师、专业导师等重要角色应该完成哪些职责? 以下, Enjoy:
          
       
作者 :李祖斌 李锐
来源: 华章管理(ID:hzbook_gl)
“用最优秀的人培养更优秀的人” ,这是华为人才培养的核心理念,也是对 “谁来培养” 这一问题的最好解答。
丹尼尔·戈尔曼的情商理论指出:
一个成功的个体,首先要经历自我认知以及情绪控制的阶段,具体表现为为了实现目标可以将个人愿望搁置一旁,使工作不受情绪干扰。
其次,如成长为管理者,应具备一定的同理心,理解他人,帮助他人成长,同时善于运用自己内心深处的倾向或愿望推动并引导自我实现目标。
最后,若能做到影响他人、感召他人和领导他人,便是一位卓越领导者。
不难发现, 一个成功的个体在成长后期担负着培养他人的重任,激励着更多优秀的个体。 因此,在培养对象成长的过程中,企业家、直线经理、思想导师、专业导师都扮演着重要角色。
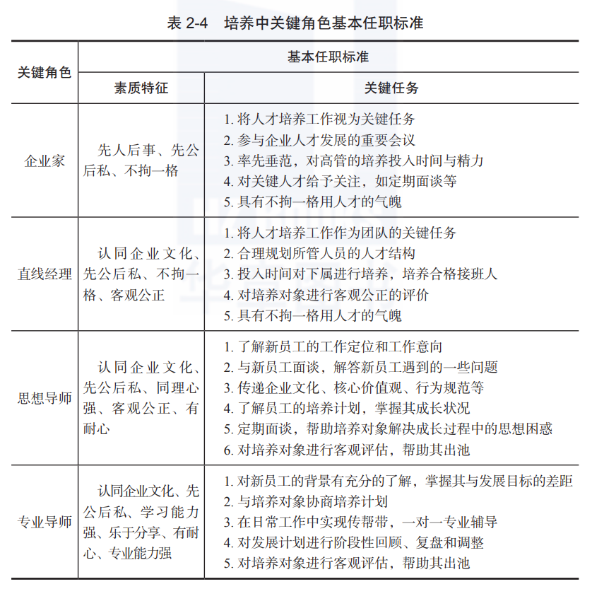
在培养对象不同的成长环节和阶段,上述角色发挥着不同的作用。作为优秀的培养者都具有对他人的积极预期、帮助他人成长的热情及打造组织能力的“造钟”意识。
总而言之,除了企业家,他们有一个共同的特点: 对企业文化有一定的理解,在企业任职不低于两年,拥有让培养对象信服的、过硬的专业技能。
从素质特征来看,这些培养主体必须具备先公后私的价值观,认同企业文化,真正愿意帮助他人成长,向员工传递正能量。除了素质特征有一定的相通之处外,在不同的关键任务中,他们发挥着不同的作用与价值(见表2-4)。
                   
                 
0 1
企业家是人才培养的 第一责任人
一家企业优秀人才的密度,在很大程度上取决于一把手的用人理念。
一把手的培养理念、风格和方式在很大程度上决定了企业整体的人才培养理念和方法。一把手培养能力越强,企业人才培养的复制能力就越强,中层管理团队的规模就越大。
因此,企业家需要具备先人后事的理念和先公后私的用人标准,重视对人才培养的投入,并在人才任用上具有不拘一格用人才的气魄,发挥人才培养第一责任人的作用。
具体而言, 企业家 在人才培养上的主要职责如下:
将人才培养工作视为关键任务,清晰3~5年的人才规划目标,明确人才培养预算。
参与企业人才发展的重要会议,如人才标准制定与优化会议、TOP100的人才盘点会议、关键人才任职资格评定会议、管理竞聘会议、中高管的述职会议等。
率先垂范,对高管的培养投入时间与精力,如制订高管成长计划、赋予其挑战性任务、及时面谈与反馈等。
对关键人才给予关注,如定期面谈。
具有不拘一格用人才的气魄,敢于给培养对象试错的机会。
0 2
直线经理是人才培养的直接责任人
企业对直线经理人的期待,不仅仅是他能够带领团队实现目标,更重要的是能把更多的团队成员培养成同经理人一样优秀的人才。
随着时间推移,一个组织中优秀人才能否不断增加、员工能力能否不断成长、团队的实力能否不断增强,取决于直线经理对团队打造投入的时间、精力和其培养能力。
相反,一个缺乏组织能力打造意识和能力的直线经理,招不到合适的人才,也无法培养出人才,优秀人才进不来,内部人才流失,其部门会越做越弱、越做越小,该直线经理人就成了部门发展的天花板。
对企业来说, 不具备培养能力的直线经理都不能称为合格的管理者,直线经理不仅为团队绩效目标负责,还是团队组织能力打造的第一责任人。
戴维·尤里奇指出,企业直线经理督促人力资源部设定更高人才管理标准,但是人力资源管理的主要负责人是各级直线经理。 直线经理才是人才培养的主体,主导团队成员的人才培养工作。 直线经理不仅需要认同企业文化,向员工传递正能量,具有先公后私的品质,对他人投入时间进行带教,还需要具备不拘一格用人才的魄力和对下属进行客观公正评价的能力。
                   
                 
具体来说, 直线经理 在人才培养上的主要职责如下:
将人才培养工作作为团队的关键任务,监督落实人才培养工作。
合理规划所管人员的人才结构,识别出优秀且值得培养的人才。
投入时间向下属传播企业文化、进行带教、制订发展计划、及时反馈,在晋升之前培养出合格的接班人。
对培养对象进行客观公正的评价,确保其得到更合适的发展。
具有不拘一格用人才的气魄,敢于给培养对象试错的机会。
0 3
思想导师是员工成长方向的引导者
思想导师的职责更多的是关注培养对象的思想,及其个人的发展意愿,帮助其更好地融入团队,在价值观和文化上给予更多的引导,帮助培养对象心智的成长。
思想导师最早存在于部队。在基层,班长与指导员负责管理战士的日常生活与训练,也负责对战士的思想引导。 作为一名合格的思想导师,需要较强的同理心,洞察他人内心的真实需求,还需要有足够多的耐心进行倾听。 另外,培养对象需要有开放的心态,放心地分享真实想法。在执行过程中,思想导师一般需要对1~2名人员进行关注。
                   
                 
思想导师 在人才培养中的主要职责如下:
与新员工的直线经理进行沟通,了解新员工的工作定位和工作意向。
与新员工面谈,借机了解新员工的家庭情况、知识结构、价值观与性格特点,解答新员工遇到的一些问题。
传递企业文化、核心价值观、行为规范以及领导的工作作风等。
了解员工的培养计划,掌握其成长状况,在不同的阶段给予一定的指引。
定期面谈,帮助培养对象解决成长过程中的思想困惑,如生活需要问题、工作压力问题等,帮助其真正解决问题。
对培养对象进行客观评估,帮助培养其出池。
思想导师应将自身的作用发挥到极致,让员工真正感受到企业不仅在关注业绩,同时也在真正地关心其心理和发展需求。一般情况下,组织会将基层员工的思想导师设定为中层管理者, 目的在于让员工真实的内心诉求触达核心人员,让培养对象感知到被尊重和被重视,增加员工的归属感。
0 4
专业导师是工作精进的辅导者
专业导师充当教练和辅导员的角色,是工作的标杆,可以帮助培养对象系统提升专业技能,开发潜能并纠正其个人成长过程中的错误。
专业导师必须是业务骨干或技术带头人,需要具备较强的学习能力,能够进行知识的更新与迭代以保持竞争力,同时乐于分享,并拥有足够的耐心。
专业导师 在人才培养中的主要职责如下:
对新员工的背景有充分的了解,了解其与工作需要的差距,同时对比任职标准,掌握其与发展目标的差距。
与培养对象协商制订一个培养计划,培养计划一式三份,导师、新员工和人力资源部或人才发展中心各存一份。
在日常工作中实现传帮带,一对一专业辅导,创造和提供机会让其参加培训,分享经验,帮助成长。
对发展计划进行阶段性回顾、复盘和调整。
对培养对象进行客观评估,帮助其出池。
专业导师的配置不仅适用于业务或技术型岗位的人才培养,同样适用于后台支持部门人员的培养。最好的做法是每个岗位都有相应的专业导师,以便最大限度地帮助个人提升能力。
0 5
培养能够培养的能力
如果说选择值得培养的人是前提,那么选择 值得培养的能力 是核心。
我们看到很多企业投入了大量的时间和精力,通过拓展训练或企业文化课程对培养对象的责任心、态度、价值观等进行培养,但收效甚微。基于心理学领域人格特质论的观点,人的特质具有一定的先天因素,很难改变。
只有区分不同素质能力培养的难度,针对不同的能力采用不同的培养方式,才能确保投入产出比最高。对培养难度大的素质,侧重招聘获得;对培养难度小的能力,侧重培养获得。
                   
                 
借助冰山模型,我们可以对素质能力做出区分,如图2-4所示。
冰山整体体现的综合素质是一个个体的基本特征, 包含动机、个性特征、自我认知、知识和技能等, 决定了一个人是否能够胜任某项工作或很好地完成某项任务,是区分高绩效行为和低绩效行为的关键。
在冰山上的素质中,专业知识是在对客观现实的反映过程中对相应经验的概括化结果,操作技能是在行为方式的练习巩固过程中对相应经验的概括化结果,因此改变起来相对容易。
而冰山下的素质,如佩克和哈维赫斯特提到的, 人的性格结构具有相对的稳定性,且直接影响个人的价值观、态度和自我形象,难以改变,但有改变的可能性。
从改变和影响的难易程度来看,从冰山上往冰山下改变的难度系数逐步增加。借用管理学理论,我们面向532位人力资源工作者和管理者,对常见的105项素质改变难易程度进行了调研,并进行了三个类别的划分。
第一类:易培养。 这一类是无须过多依赖于基本认知能力、个性特征或丰富经验,略加指导即可习得的技能或知识,如PPT制作、商务礼仪、演讲演绎、数据分析等。
第二类:难培养但可培养。 这一类是只要拥有主观改变和提升的意愿,经历大量的实践与训练,就可以加以改变的素质,如说服影响、资源整合、项目管理、时间管理等能力。
第三类:难培养且不可培养。 这一类素质是指即使拥有主观意愿,经历大量的实践与训练,也难以改变的素质,如审美、善良、活力、成就动机等。
对企业来说,易改变和易培养的能力不作为人才招聘和培养对象筛选时的否决条件;对不能改变的素质能力,侧重于通过选择获得,若是该岗位缺一不可的素质能力,可作为人才筛选的否决项。对于难培养的能力,重点考查培养对象的意愿和需要投入的时间,当培养对象没有自我提升和改变的意愿时,或需要投入的时间和精力过多时,也应该果断放弃。
人才培养的结果不是期望每个人都成长为一个完人, 重点是将培养的精力投入到与目标岗位存在差距,且可培养的素质能力上。 这样,企业不仅可以看到员工的快速成长,还大大提升了培养的效果和速度。
因此,基于长期主义的观点,应当把培养他人的能力作为管理者选拔的必要条件。
 )
)