2025年,堪称漫剧爆发元年。
当短剧进入增长瓶颈期后,漫剧异军突起,以月上新超6000部、规模逼近200亿的速度,引得众大厂纷纷抢滩。尤其是10月中旬,阅文集团CEO侯晓楠在在2025阅文创作者大会上宣布针对漫剧推出亿元专项基金、开放10万部精品IP、“漫剧助手”等AIGC工具后,瞬间在业内引爆一颗重磅炸弹。

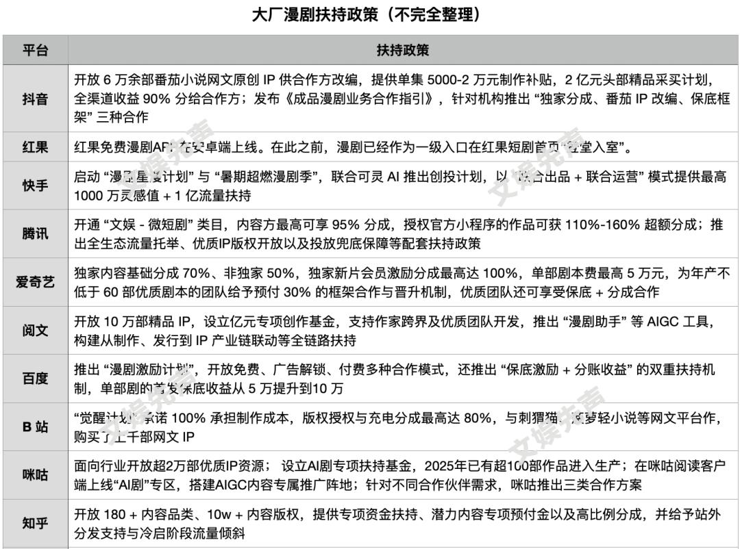
迈入11月,漫剧市场迎来全面政策性爆发,动作最快的字节系,红果免费漫剧APP已在安卓各大应用市场上线,同时抖音、快手、百度、爱奇艺、腾讯视频、B站……各大厂纷纷加紧了在漫剧赛道的布局,一场关于内容形态革新与用户分流的战争已然打响。
那么,在这场大厂扎堆的漫剧大战中,谁又能快速跑马圈地,造就下一个现象级的“红果”?
漫剧,顾名思义是一种结合了漫画、动画和短剧特点的新型视频内容形式,通过 AI 技术将静态漫画、网络小说或原创剧本等图文故事转化为动态视频短剧。
目前漫剧主要分为三类:AI漫剧(由AI工具创作生成)、动态漫(将漫画进行动态化呈现)、沙雕漫(画面里人物均为熊猫头表情包)。

漫剧的盈利模式与短剧很类似,用户付费、平台分成、广告分账、 IP 衍生开发、出海等。随着AI文生图、图生视频技术的加速成熟,漫剧迎来了全民可制作的低门槛时代。
巨量引擎数据显示,2025年4月到7月,漫剧的供给量和播放量月复合增速分别达83%、92%,上线超3000部作品,市场规模预计年内突破200亿元,迎来全面爆发期。
在巨大的流量与投资回报比吸引下,各大互联网大厂纷纷入局。

在这场初期混战中,各大平台打法各异,却都瞄准同一目标——快速建立内容壁垒与用户心智。
字节系在产业链上布局最快、最全面。
抖音先是对外开放6万余部番茄小说网文原创IP供合作方改编,成品后续通过短剧版权中心上线至抖音、红果短剧等集团多渠道分发;同时,提供单集5000-2万元制作补贴,全渠道收益90%分给合作方。在10月30日抖音发布的《成品漫剧合作指引》中,抖音针对机构推出“独家分成、番茄 IP 改编、保底框架” 三种合作方式,这对于很多中小型制作方来说,是非常大的扶持与帮助。

平台搭建上,红果免费漫剧App已经上线安卓各大应用市场,目前下载量已破130万人次。其中头部作品《最狂阉党第二季》《全民转职:我!即是亡灵天灾》《风水之王》热度均超过4000万。
从去年下半年,快手也开始关注漫剧业务,并于今年2月底正式做,从运营到产品团队单独成立了专项项目。据快手短剧业务相关人士对文娱先声透露,截至目前,快手累计上线漫剧数千部,总消耗规模突破2亿,目前单日消耗峰值超400万;头部剧集的ROI是可以打正,到1以上。

近日,快手还宣布联合可灵AI推出“灵感·新纪元”AIGC创投计划2.0,从剧本、制作、成片、发行全链路助力AI精品。短剧及漫剧商业化落地,同时通过成本共担、流量扶持、收益共享、投流补贴等多维支持,助力精品内容全网分发、拿到更可观的收益。其中联合出品模式,单项目最高可获50万现金、千万灵感值、亿级流量扶持。
除了兄弟公司阅文在漫剧上的高举高打,腾讯广告则以超过行业平均水平的分成吸引合作方,10月30日,其公布漫剧扶持政策,开通“文娱-微短剧”类目,内容方最高可享95%分成,授权官方小程序的作品更能斩获110%-160%超额分成。作品上线后,依托腾讯5亿小游戏用户与2亿动漫用户的流量池,通过多种渠道精准触达受众。

作为国内率先尝试AIGC内容布局的平台,百度也是走在前列的先行者。其既有七猫、纵横、百度小说等海量版权库,也和灵境万维、掌阅、稻谷、翻书科技等头部制作方达成合作,上线的AI漫剧不乏爆款。
百度漫剧业务相关负责人对文娱先声表示,目前百度漫剧大概做了两个季度,平台上已经有2万多部,消费的规模也每个季度都在增长。

身为二次元重镇的B站的“觉醒计划”也在迅速跟进,计划承诺100%承担制作成本,版权授权与充电分成最高达80%,再加上与刺猬猫、菠萝轻小说等网文平台合作,购买了上千部网文IP。据悉,B站动画短剧团队今年一季度流水已达2500万元,单月首次破千万;二季度,UP主圆桌动漫改编的《我独自拯救反派》上线至今累计播放量突破4952万,社区变现潜力凸显。
11月19日消息,爱奇艺官宣上线漫剧频道,聚合AI 剧、AI 动画、动态漫、沙雕漫等多元形态内容。内容方面,漫剧频道纳入了动态漫、沙雕漫等已被市场验证过的成熟品类,同时还将AI剧和AI动画等内容作为核心方向。同时,爱奇艺承诺独家内容基础分成70%,独家新片会员激励分成最高达100%,同时为创作者提供单部超 5 万元剧本费及播后奖励,优质团队还可享受保底 + 分成合作。

10月下旬,知乎也宣布面向创作者启动“漫剧创作者激励计划”,开放180+内容品类漫剧改编、10万+内容版权,以及提供专项资金扶持、高比例分成,还有运营扶持等。同时,还在招募内容制作负责人、漫剧信息流剪辑、动态漫编导、漫剧制作人、动态漫剪辑、漫剧投放等人才,旨在搭建从漫剧制作到投放的完整团队。
不难看出,各大玩家打法各有侧重,阅文、知乎靠优质IP筑墙,抖音、红果凭借流量变现+多渠道分发抢先市场,百度靠AI技术和IP版权站稳脚跟,快手通过AI和流量扶持抢滩,B站靠平台基因+社区属性突围,不论是流量卡位还是业务布局,共同推动着漫剧赛道进入白热化竞争阶段。
漫剧会成为下一个内容蓝海,除了前面提到的短剧增长瓶颈,更核心逻辑是它处于AI技术爆发、二次元市场和短剧市场三个蓝海的交集,有望成为下一个业务增长曲线。
AI 技术的爆发成熟,构筑了漫剧发展的底层支撑。根据公开资料,2024 年全球 AI 市场规模约达 6157 亿美元,预计 2030 年将突破 2.6 万亿美元。《生成式人工智能应用发展报告(2025)》指出,截至 2025 年 6 月,我国生成式人工智能用户规模已达 5.15 亿人,普及率 36.5%,随着 AI 文生图、图生视频技术的成熟,漫剧正是 AICG 技术催生的新兴产物 ——它将原本每分钟上千元的制作成本压低至 200-400 元,单部漫剧大概成本在10万左右,彻底重构了内容产业的价值链。

百度漫剧业务相关负责人透露,百度APP当前的 AI 工具已能覆盖剧本生成、分镜头制作、视频生成三大核心环节,前两个环节基本可以一键生成且保证质量,但是 AI 生成视频的人物一致性,仍然需要 40% 的人工调整。
她预判,未来 1-2 个季度 AI 技术完成迭代后,漫剧将实现复杂题材的规模化生产。也就是说,只需半年窗口期,漫剧就能突破人工调整的技术瓶颈,实现更高效、更低成本的批量化生产。
其次,庞大的二次元与 Z 世代用户构成了漫剧的核心受众底盘。《2025 微博泛二次元内容生态》报告显示,2024 年中国泛二次元用户达 5.03 亿,市场规模接近 5977 亿元,《哪吒2》也以 159.19 亿元直观印证了国产动漫的强大号召力。樊婷婷同样预判,漫剧的终极形态将走向精品化,未来有望诞生类似《哪吒》的现象级 IP。

更为关键的是,短剧市场的爆发已完成用户观看习惯的重构,为漫剧铺路。红果短剧 App 仅用一年时间就实现月活从 0 到 2.36 亿的突破,同比增长 94%,增速超过当年的抖音,月活规模不仅超越 B 站、优酷,更逐步逼近腾讯视频、爱奇艺。
如今,短剧已与短视频、长视频并列为三大主流视听形态。
漫剧作为短剧的分支,核心都是以 “爽文” 逻辑满足用户需求。目前,漫剧的核心受众为 18-30 岁年轻男性,偏好奇幻、逆袭、年代、科幻、末世等题材。比如《我在末日当老板》《武极天尊》等爆款作品,便是通过主角逆袭、修仙等设定精准满足男频用户的心理代偿。
随着各大厂纷纷入局,女频漫剧内容也迎来爆发。文娱先声从快手短剧业务相关人士处获悉,快手已完成女频漫剧市场验证,单部平均播放量超500万,ROI 稳定在 1.1-1.3 区间。

该人士还提到:“当前漫剧用户与二次元群体重叠度更高,以 30 岁以下男性为主,但正逐步向短剧核心的30 +女性用户渗透,长期来看两类人群融合度将持续提升”,并鼓励新玩家开发女频内容实现错位竞争。
从内容终极形态来看,漫剧具备真人影视无法替代的优势——能承载无限想象空间,无需演员出镜补拍,也不会出现演员溢价的情况,且可随时调整内容,这种灵活性对内容制作方极具吸引力,在全球范围内都能形成共识。
那么,哪家大厂能在漫剧赛道脱颖而出、复刻红果短剧的成功,成为下一个红果?
文娱先声认为,这主要看谁能率先打通“IP改编-AI生产-分发投流-高效分账”的全产业链闭环,实现生态协同和一鱼多吃。其中制胜的关键点是,漫剧可能会直接跳过短剧的付费阶段,直接进入免费模式。
百度漫剧业务相关负责人也秉持同样的观点:“漫剧大概率将直接进入免费赛道,当前单部漫剧投流金额远低于短剧的千万级水平,但免费赛道增长更快,百度免费赛道增速是短剧同期的1.5倍”。
经过红果短剧的市场教育,用户已经习惯免费内容模式。在免费赛道的竞争逻辑下,核心比拼的是三大能力:流量变现效率、IP 储备厚度,通过补贴与高分成激发生产端活力的实力。从当前布局来看,在基本同期入局的背景下,头部大厂各有优势。
其中,字节系已凭借红果短剧验证了生态协同的可行性,番茄小说、红果、抖音三大 APP 构建的短剧生态闭环,完全可复制到漫剧领域。字节系手握海量IP版权储备,叠加抖音的流量优势、豆包/即梦的 AI 工具赋能,再加上红果短剧积累的成熟运营经验,字节系打造下一个漫剧 “红果” 的概率目前是最大的。

但是,腾讯系同样具备强劲竞争力。阅文拥有 10 万部优质 IP 版权,构筑起绝对的 IP 壁垒,旗下已有 30 部漫剧播放量破千万,《大明贤婿》《刷爆无敌模拟系统》等作品播放量破亿,与酱油动漫合作的《魅魔叛主,我反手养成八翼炽天使》更是斩获超 1.5 亿次播放。同时,腾讯动漫、腾讯游戏与微信生态能精准触达漫剧核心用户,借助腾讯视频、朋友圈、小程序、视频号等多渠道实现高效分发,成功潜力同样巨大。
百度作为AI技术先行者,正通过“撮合模式”打通产业链上下游。其核心优势在于在整个产业链(版权、AI工具、平台分发)中都有布局,自带流量和用户,构建了完整的产业生态闭环。这种全链条的掌控能力,使其能够快速响应市场需求、高效整合资源,并在漫剧这一新兴内容形态的竞争中,比单纯的平台方或内容制作方更具爆发潜力。

而基于庞大的年轻用户基础和成熟的短剧运营经验,快手在漫剧领域也构建了“流量-内容-效率”闭环。在制作效率上,快手利用可灵AI等技术进行降本增效,结合平台成熟的短剧运营和投流经验复用,能够保障高效率的精准分发和对合作方ROI的补贴与保障。
值得一提的是,快手短剧业务相关人士提到,“相比其他平台,快手对漫剧这件事情的笃定程度是更高的,我们不管是在人力或者资源投入上,也都是比较有决心,所以我们前期其实还是会希望跟这个行业一起成长。”由此可见,快手在漫剧业务上的看重。

在文娱先声看来,未来漫剧赛道的胜负关键,不在于“谁能做得更多”,而在于谁能把免费生态做成规模性正循环,商业模式才是漫剧能否从风口变成产业的最终分水岭。
百度漫剧业务相关负责人也提到,短期三个月内,技术不能让漫剧成本进一步下降的话,进入赛道的门槛就会变得越来越高;三个月之后,影响漫剧更大的是商业模式。“如果商业模式跑不起来的话,这些行业玩家在里面挣不到钱,还是没有办法长期可持续的去做漫剧的内容。”
在这场重塑产业链的漫剧竞赛中,谁能在技术、内容与商业之间找到最优解,谁就有机会再造 “红果”奇迹。未来鹿死谁手,或许2026 年便能见分晓。
)