文 | 高见pro
一个前所未有的景象正在发生:国产GPU头部企业正以高密度和速度,集体冲刺IPO。摩尔线程创下88天“闪电”过会的科创板纪录,沐曦股份紧随其后。燧原科技、壁仞科技、天数智芯的动向也备受关注。甚至有企业被传出筹划赴港上市,进入“秘密交表”阶段。
这场资本热潮的背后,是对算力基石领域自主可控的期望,以及上百家VCPE在基金存续周期下的退出需求。
这条最“烧钱”也最关键的赛道,二级市场到底能容纳哪几家巨头?又有哪些投资机构将迎来真金白银的退出盛宴?
摩尔线程的资本化进程速度惊人。其科创板上市申请于2025年6月30日获受理,9月26日顺利过会,从受理到过会仅用88天。此次IPO计划募资80亿元。
摩尔线程成立于2020年,创始人张建中曾担任英伟达全球副总裁。和创始人背景相关,公司定位为全功能GPU,自主研发MUSA架构,旨在单颗芯片上同时支持AI计算、图形渲染等多种任务。
摩尔线程核心产品有:
·MTT S4000/S5000:面向数据中心的大模型智算加速卡,是构建KUAE智算集群的硬件核心。
·夸娥(KUAE)智算集群:软硬一体的万卡级智算解决方案,为大模型训练与应用提供系统级算力支持。
·MTT S80:面向桌面级的图形显卡,其单精度浮点算力接近英伟达GeForce RTX 3060的水平。
·AI计算模组E300:面向边缘侧设备,提供高达50 TOPS的算力,支持大模型在端侧进行推理。
财务数据显示,2022年、2023年及2024年,摩尔线程营收分别为4,609.17万元、1.38亿元和4.38亿元,三年复合增长率达208% 。2025年上半年营收已达7.02亿元,超过2022至2024年三年的营收总和。不过,公司目前尚未盈利。

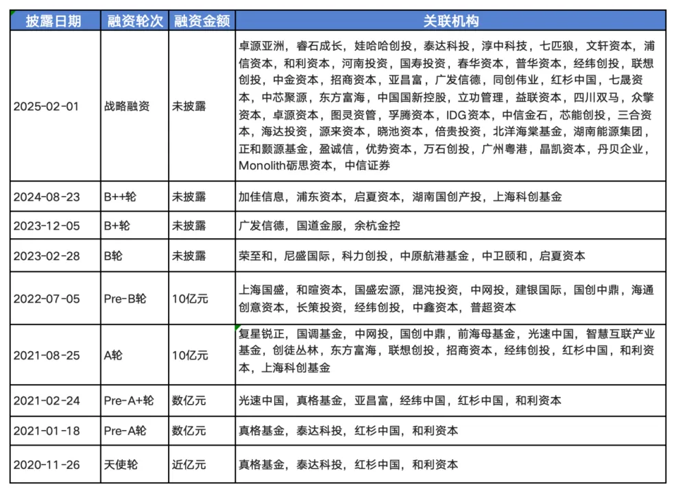
摩尔线程融资历程
摩尔线程上市后的市值表现将成为壁仞、燧原等同类企业的重要估值参考,也将激活整个国产GPU赛道。对股东来说,也意味着多年的资金助力终将迎来投资回报。
据天眼查显示,从成立至今,摩尔线程共完成8轮融资。股东名单中囊括了上海国盛集团、中移基金等“国家队”背景的战略资本,以及红杉中国、深创投等头部投资机构和腾讯、字节跳动等互联网巨头。
公司创始人张建中直接持股11.06%,并与前两大员工持股平台南京神傲和杭州华傲签署一致行动协议等,合计控制公司 36.36% 的表决权。
在摩尔线程的外部股东中,持股前五名分别为:深圳明皓持股4.98%,国盛资本持股4.90%,红杉资本持股4.79%,沛县乾曜持股4.25%,闻名投资持股2.89%。
在摩尔线程过会前后,A股市场上相关“概念股”已掀起过涨停潮。一旦成功上市,中科蓝讯、和而泰等通过直接或间接方式持有摩尔线程股份的上市公司,有望受到其业务发展的辐射带动,价值或被重估。
沐曦股份紧随摩尔线程的脚步。
沐曦股份于2025年10月24日过会,晚于摩尔线程近一个月。从受理到过会历时约116天。IPO拟募资39.04亿元,主要用于新一代GPU芯片的研发和产业化项目。
沐曦成立于2020年,创始人陈维良曾在AMD担任高级总监,核心团队也多来自国际一线芯片企业。沐曦专注于高性能通用GPU,核心产品线覆盖推理、训推一体及图形渲染。
据官方称,沐曦构建了从设计、制造到封装测试的全流程国产供应链闭环。硬件性能强劲,以旗舰产品曦云C600为例,集成了大容量存储与多种精度混合算力,能够很好地满足下一代生成式AI在训练和推理时对复杂计算的需求。
沐曦自主研发了MXMACA软件栈旨在兼容CUDA生态,降低用户迁移成本。在曦云C600之后,其下一代旗舰产品C700已在规划中,预计将在计算、存储和通信能力上实现更大突破。
据招股书,沐曦营业收入从2023年的8,516.98万元增长至2024年的7.43亿元,2025年第一季度营收3.20亿元。公司目前尚未实现盈利。

沐曦融资历程
从成立至今,沐曦股份完成9轮融资。红杉中国、真格基金、和利资本、泰达科投、经纬创投、光速中国、东方富海、联想创投、中金资本、同创伟业等机构陆续成为其投资人,娃哈哈创投、七匹狼也在今年2月份的战略融资中加入进来。
据公开资料显示,沐曦创始人、实控人陈维良通过直接持股,以及与上海骄迈、上海曦骥构成的一致行动关系,合计控制公司22.94% 的股份表决权。
葛卫东及其控制的混沌投资合计持股达7.48%,是持股比例最高的外部投资人。经纬创投通过多个关联基金合计持股5.13%,红杉中国通过多个关联基金合计持股4.19%,和利资本持股4.84%。
红杉中国、和利资本、经纬创投都是在沐曦股份成立之初便进行了投资,尤其是红杉中国、和利资本从天使轮一路陪伴至今,可以说,这又将是一场早期投资的胜利。
通过直接或间接方式参股了沐曦股份的淳中科技、七匹狼、中科蓝讯等A股上市公司,也迎来利好。
燧原科技的IPO进程相对审慎。
有报道称,燧原科技于2024年8月进入上市辅导期,目前仍在进行中。也有投资人表示,“股东数量众多、结构复杂或是影响其进度的关键因素。”
燧原科技成立于2018年,创始人赵立东和张亚林均曾在AMD任职,创业伊始就选择研发技术门槛最高的云端AI训练芯片,而非从较易的推理芯片或终端芯片切入。
在AI领域,"训练"指的是使用大量数据来学习和构建神经网络模型的过程,这个过程通常需要极高的计算精度和强大的算力。"推理"则是指利用已经训练好的模型,对新的、未见过的数据进行预测或分类,这个过程更注重效率、延迟和成本。
燧原科技的邃思1.0是国内较早自主研发的云端训练芯片之一。邃思2.0在算力、存储和互联能力上实现了巨大提升。云燧i20与训练产品线形成互补,可为客户提供从模型训练到实际应用部署(即推理)的全套算力支持。
据官方称,第四代训推一体芯片燧原L600是国内首创原生FP8低精度算力,拥有144GB存储容量和3.6TB/s存储带宽,面向训练及推理场景。
云燧ESL超节点系统支持单节点最高64卡全带宽互联,采用液冷方案,正在推进从万卡到十万卡的集群建设。

燧原科技融资历程
从成立至今,燧原科技完成10轮融资。种子轮投资人为真格基金、达泰资本、上海科创、云和资本、武岳峰科创等多家机构。腾讯、红点中国、洪泰基金、浙江金控等几十家机构陆续成为投资人。
从股东结构看,腾讯等产业方投资人为燧原科技提供了实际的应用场景(如云服务、数据中心),助力其产品研发和商业化落地。国家大基金二期的入股,代表了国家层面对燧原科技在AI算力芯片领域技术实力和发展前景的认可,具有战略背书意义。
据企查查数据,截至24年底,腾讯通过七轮注资持股19.9493%,成为燧原第一大外部股东。武岳峰从天使轮一路支持,投资六轮后关联基金共持股5.7%,国家大基金二期持股4.3219%,国方创新和允泰资本分别持股3.72%和2.98%。
再看壁仞科技,它的上市路径呈现不确定性。
一种说法是壁仞在上海证监局备案拟科创板上市,但进展始终未更新。亦有报道称,其在几个月前已向港交所秘密递交上市申请。
这里解释一下“秘密申请”,它源自港交所推出的“科企专线”政策。该政策允许特专科技公司以保密形式提交上市申请。这意味着,在正式公开聆讯之前,上市的具体细节可能不会对外披露。
壁仞科技成立于2019年,创始人张文法学博士出身,曾任职商汤科技总裁。联合创始人洪洲曾在AMD担任全球副总裁,拥有大规模芯片工程化和量产经验。
壁仞技术路线主打基于Chiplet(芯粒)技术的超高性能通用GPU,其产品亮点集中在突破性的算力性能和创新的系统级解决方案上。
旗舰芯片BR100系列曾创全球算力纪录,通过多晶片集成,在提升性能的同时优化良率和成本。
系统级解决方案“海玄”基于壁砺100模组构建的OAI标准服务器,为超大规模模型训练提供整机柜交付方案。
异构协同训练技术是壁仞一项极具实用价值的创新。该技术旨在整合异构算力,据官方资料披露,其异构协同方案的通信效率可达98%以上。

壁仞科技融资历程
从成立至今,壁仞科技完成8轮融资。值得注意的是,2025年的融资由上海国投先导人工智能产业母基金联合领投,这是该基金的首个直投项目,彰显了上海将AI芯片作为战略性产业支持的决心。
平安集团、格力创投、中兴通讯等产业方本身是芯片的潜在用户或产业链相关方。它们的投资不仅为壁仞科技带来资金,更打开了市场验证和商业落地的通道。启明创投、IDG资本、高瓴创投等知名机构带来的不仅是资本,还有丰富的投后管理经验和资本市场资源。
据天眼查数据,在机构股东中,启明创投持股5.5762%,碧桂园创投持股5.05%。大横琴集团持股4.9%,华芯锚点和高瓴创投分别持股3.78%和4.24%。
天数智芯的IPO进展更为神秘。目前尚无官方时间表。有投资人透露,“天数智芯向港交所‘密交’上市申请的可能性较大。而且有可能进展会较快。”
据公开资料,天数智芯成立于2015年。创始人、实控人盖鲁江是一位连续创业者和投资人。公司原董事长刁石京曾担任工信部电子信息司司长,这一经历使他对集成电路产业的发展规律、国家战略和政策导向有极其深刻的理解,并积累了广泛资源。不过据天眼查显示,刁石京已于今年5月份卸任。
天数智芯是国内较早专注于GPGPU的企业,产品已实现商业化落地。
“天垓100”是公司首款量产的全自研云端训练芯片,也是国内最早实现商业落地和规模销售的GPGPU产品之一。其核心价值在于证明了国产GPGPU在真实场景下的可用性。
“智铠100”则面向AI推理和边缘计算场景,强调能效比和视频处理能力,与天垓100形成“训推一体”的解决方案。
天数智芯推出了DeepSpark开源软件平台。另外,通过提供服务器一体机等集成产品,为客户提供开箱即用的算力解决方案,降低了部署复杂度。

天数智芯融资历程
迄今为止,天数智芯共完成10轮融资。股东中包括了上海盛雍国企改革基金(上海国盛投资)、北京中关村科学城基金、熙诚致远等具有中央或地方国资背景的基金。还有上海电气、联通资本等产业巨头,以及大钲资本、Princeville Capital、厚朴投资等在内的众多财务投资机构。
据天眼查数据,大钲资本及关联机构直接和间接持股共32.4%,为第一大机构股东。上海琼羽(大钲资本持股71%)持股4.59%;熙诚致远持股3.83%,沄柏资本和中关村科学城分别持股3.59%、3.07%,临港科创投持股2.65%。
值得注意的是,投资了摩尔线程、沐曦、壁仞的上海国盛再次出现在天数智芯的投资人队伍中,虽持股不多,但就这五家头部企业投资了四家,可见其布局之广。
摩尔线程、沐曦、燧原、壁仞、天数智芯,面临着相似的机遇与挑战。
首先,市场窗口打开了。全球AI算力需求爆发。国家将算力自主提升至战略高度,科创板为未盈利但技术关键的硬科技企业提供了上市的绿色通道。
可以说,它们都敏锐地抓住了国产替代的历史性机遇。特别是在英伟达高端GPU对华供应受限,一个巨大的市场真空已经出现。
同时,他们也面临相似的资本困境:研发投入巨大,且需构建抗衡CUDA的软件生态。在经历多轮融资、估值达到百亿级别后,一级市场融资空间收窄,上市成为维持高强度研发、实现可持续发展的关键通道。
从公司个体来看,创始人背景深刻影响了公司初期的技术路径与资源禀赋。资本路径是选择科创板,还是港股,相信都基于各家公司对自身状况的务实考量。
但这场集体IPO冲刺,透露出比公司个体发展更宏大的行业信号:国家意志与资本市场正共同推动高端算力自主。
从成立至今,每家公司背后都站着几十家,甚至上百家投资机构。国家大基金及地方国资的深度参与,表明发展高端算力已上升到国家战略安全高度。而囿于基金存续期限,财务投资人到了需要退出的阶段。
另一层面,上市意味着公司财务和经营将完全透明化,企业需要向公众证明其技术可量产、商业可落地、模式可持续。
资本市场容量有限,谁先成功上市,谁就能获得更大的融资优势,行业马太效应或将加剧。
不过将视线拉长,放在全球产业背景下,场面喧嚣背后,这场关于技术、生态与资本的“极限竞速”,还有很长的路要走。
(文中所涉数据,源于招股书、天眼查、企查查截至2025年10月28日的公开信息。请以企业最新官方披露为准)
 )
)