周四,足协开出三张罚单,广州豹球员梁学铭、江西庐山球员张延军分别被停赛2场、4场,山西崇德荣海助教周麟因辱骂裁判而被停赛7场。

在通报中,足协指出,梁学铭“实施非体育行为,辱骂重庆铜梁龙足球俱乐部队9号球员莱昂纳多,裁判员出示红牌将其罚令出场”,因此被处以停赛2场、罚款2万的处罚。

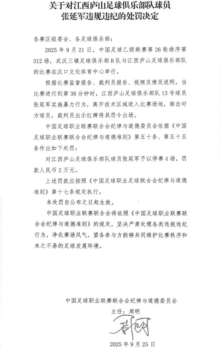
张延军则在对武汉三镇B队一战“实施暴力行为,离开技术区域进入比赛场地,推击对方球员,裁判员出示红牌将其罚令出场”,因此被处以停赛4场、罚款2万的处罚。

山西崇德荣海助教周麟则在对广西蓝航一战“实施非体育行为,辱骂裁判员,裁判员出示红牌将其罚令出场”,因此被处以停赛7场、罚款3.5万的处罚。三人加起来被停赛13场,罚款7.5万。
)