财联社9月30日讯(记者 周晓雅)再有百亿基金经理卸任副总动向。
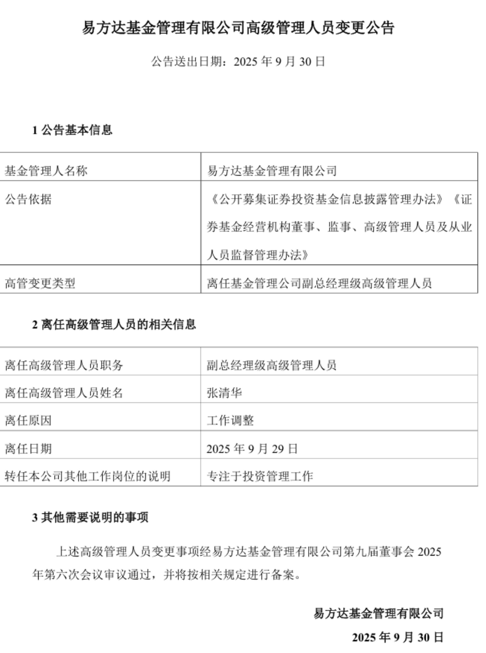
9月29日,易方达发布高管变更公告,因工作调整原因,张清华离任副总级高管,离任后专注于投资管理工作。

这也成为基金行业的趋势,近年多位此前“绩而优则仕”的基金经理,相继选择卸任管理岗位减负,张坤、陈皓、萧楠等易方达基金旗下知名基金经理亦是如此。行业还有万家基金、信达澳亚基金等旗下也出现名将离任高管专注投资管理的动作。
卸任后专注投资管理
随着此次离任,张清华在易方达基金的逾5年副总经理任期结束。离任后,他仍担任公司多资产投资决策委员会委员、基金经理。
作为业内名将,张清华拥有近18年证券行业从业经验、超11年投资经验,此前曾任晨星资讯(深圳)数量分析师,中信证券研究员。加入易方达基金后,历任公司投资经理、固定收益基金投资部总经理、混合资产投资部总经理、多资产投资业务总部总经理。2020年7月,他升任公司副总经理。
公告显示,离任后他专注于投资管理工作。Wind数据显示,截至今年6月底,张清华在管公募规模为479.38亿元。
他共管理7只公募产品,包括5只多资产公募基金,其中在管时间超5年的有4只,包括3只二级债基和1只偏债混合型基金。
易方达安心回报作为张清华管理时间最长的产品,自2011年6月成立以来截至8月31日净值增长率305.77%、年化收益率10.36%。在银河证券有排名数据的近13年、近12年,该基金分别在46只、62只同类产品中排名第1,近11年在76只同类产品中排名第2。
他的多资产产品投资策略主要是自上而下进行大类资产动态配置,把握分类资产的确定性投资机会。在选股方面,他长期保持大盘均衡风格,持股周期较长,注重盈利及其稳定性。债券投资方面,采用久期、类属、杠杆等积极债券投资策略,不过度暴露信用风险,
多位副总选择“减负”
在张清华之前,基金行业近年已经出现基金经理从“投而优则仕”,转向专注投资或管理岗。
此前,易方达基金张坤在今年5月因工作调整不再担任副总经理的高管职务,未来将专注于投资管理工作。彼时,易方达内部人士向记者证实,卸任后,他将继续坚守基金经理岗位,全身心投入到投资管理工作中。
更早之前,易方达“三剑客”中的另外两位基金经理——陈皓、萧楠均因工作调整卸任副总经理职位,仍任基金经理。
除了易方达基金,去年9月,万家基金旗下黄海、乔亮因工作安排离任副总经理,离任后,黄海转任公司投资总监、首席投资官、基金经理,乔亮转任公司首席量化投资官、基金经理。此举也是为了更聚焦投资业务,全力为投资者创造持续且稳定的长期价值。
去年11月,信达澳亚基金也曾公告,冯明远因工作安排卸任公司副总经理,转任首席投资官,同时继续任联席投资总监、基金经理等职务。公司彼时回应,此次调整后,冯明远将把精力更聚焦于投研业务,继续发挥其专业带头作用,持续提升整体投研团队竞争力。
退居幕后的基金经理也成为另一趋势。近日易方达基金经理冯波卸任所有在管产品,只担任副总经理、权益投资决策委员会委员,退居幕后。
去年,南方基金首席投资官(权益)茅炜卸任在管的5只基金,公司表示,本人并未离职,对茅炜的工作进行了调整,主要专注于公司整体权益投资管理和人员建设。
基金经理职业路径转向的背后,基金公司也正在致力于打造投研平台,强大整体投研实力。 今年5月推出的《推动公募基金高质量发展行动方案》也为行业转型绘制了路线图。该方案提出,引导基金公司持续强化人力、系统等资源投入,加快“平台式、一体化、多策略”投研体系建设,支持基金经理团队制管理模式,做大做强投研团队。
)