
出品 | 子弹财经
作者 | 孟祥娜
编辑 | 胡芳洁
美编 | 倩倩
审核 | 颂文
近日,专注于过敏性及自身免疫性疾病生物药研发的天辰生物,正式向港交所递交招股书,国金证券担任此次发行的独家保荐人。这一动作,距离其2020年在苏州常熟成立仅5年。
从业务定位来看,天辰生物聚焦“自免双抗+过敏”两大赛道,核心方向是开发针对上述疾病的自主创新生物药,属于生物医药领域的高潜力赛道。
资本层面,公司此前已获得市场较多关注:累计完成七轮融资,总金额超5亿元,估值从成立初期的4亿元逐步攀升至20亿元。投资方覆盖风险投资机构(如东方富海)、地方政府引导基金(如常熟吴越天使、常熟东南)及专业医疗投资基金(如弘晖基金)等超10家机构。
但资本热度难掩现实压力,公司至今未盈利,核心产品均未商业化,进展最快的核心产品下一代抗IgE抗体(免疫球蛋白E,一种参与过敏反应的抗体)LP-003用于季节性过敏适应症,要到2026年三季度才计划提交上市申请。这意味着,公司在此之前仍需靠融资推进研发。
只是,此次IPO募资“补血”意图明显,天辰生物能否顺利敲开港交所大门?
天辰生物自成立后5年内即推进至赴港IPO申报阶段,其创始人团队在生物医药领域的积淀,是推动公司达成这一阶段性目标的重要支撑因素之一。
天辰生物的核心创始人为孙乃超与刘恒。刘恒曾在采访中提及:“我们是站在了‘巨人’的肩膀上。”这句话所指向的“巨人”,正是联合创始人孙乃超在生物制药领域积累的技术沉淀与行业经验。
1987年至2000年期间,孙乃超曾任职于美国生物科技公司Tanox Inc.,担任该公司杂交瘤研发部门助理总监,深度参与了Tanox核心药物的研发工作。

(图 / 摄图网,基于VRF协议)
Tanox在生物制药领域的代表性成果,是抗IgE抗体药物奥马珠单抗。该药物于2003年获得美国FDA批准上市,适应症覆盖中重度过敏性哮喘、慢性荨麻疹、慢性鼻窦炎伴鼻息肉,且在当时是FDA唯一批准的靶向IgE单克隆抗体药物。
公开数据显示,2023年奥马珠单抗由罗氏与诺华联合负责全球推广,当年销售额达38亿美元;截至2023年,该药物自上市以来的累计销售额已超过300亿美元。而孙乃超正是这款重磅级药物的主要发明人之一。
后续,孙乃超选择回国,计划将其在海外积累的生物制药研发技术与行业经验应用于国内。
刘恒在生物医药领域拥有10年以上从业经验,他曾任职于辉源生物、亿一生物等公司。刘恒与孙乃超曾因F-627项目展开合作,合作时长达7年。

(图 / 摄图网,基于VRF协议)
2020年,孙乃超与刘恒基于此前的合作基础,共同创办天辰生物,开展生物药自主研发。目前,89岁的孙乃超作为公司执行董事,负责公司整体研发策略,刘恒担任公司董事长、执行董事,负责公司的战略和运营。
IPO前夕,公司控股股东刘恒(直接持股14.98%)、孙乃超(直接持股11.11%)、周若芸(孙乃超配偶)及其控制的实体(包括苏州泰悟、上海九日、旭华等),合计持股44.16%。
在刘恒、孙乃超两位联合创始人的带领下,天辰生物叩响了港交所的大门,但它能如愿上市吗?
从产品管线来看,天辰生物是一家处于临床阶段的生物制药公司,尚未实现商业化。公司目前的核心产品LP-003和关键产品LP-005均处于临床开发阶段。

(图 / 公司招股书)
LP-003是一款采用新型序列设计的下一代创新抗IgE抗体,主要用于治疗过敏性疾病,包括过敏性鼻炎(AR)、慢性自发性荨麻疹(CSU)、过敏性哮喘等。
根据弗若斯特沙利文的资料,目前,仅有一种抗IgE抗体原研药——奥马珠单抗获美国FDA及中国国家药监局批准。
招股书显示,在慢性自发性荨麻疹(CSU)治疗领域,LP-003不仅展现出优于奥马珠单抗的临床疗效——具体表现为起效更迅速、疗效更显著、作用更持久,还具备明确的“同类最佳”(Best-in-Class)潜力。
此外,在中国开展的II期临床试验中,针对经标准治疗后病情仍控制不佳的中重度季节性过敏性鼻炎(AR)患者,LP-003也同步呈现出良好的疗效与安全性。
从研发进展来看,LP-003目前正在做季节性过敏性鼻炎的III期试验,公司计划2026年三季度前向国家药监局提交上市申请。
针对慢性自发性荨麻疹(CSU),LP-003现在正在开展和奥马珠单抗对比的II期试验,预计2026年上半年启动III期。
LP-005则是天辰生物的另一款关键产品,它是一种全新设计及具有全球领先潜力的靶向C5及C3b补体的双功能抗体融合蛋白,用于治疗阵发性睡眠性血红蛋白尿症(PNH)、补体介导肾脏疾病、C3肾小球病及狼疮性肾病或狼疮性肾炎等,目前处于多适应症差异化推进的临床开发阶段。
天辰生物凭借在研管线所展现的广阔市场潜力,成立至今已累计完成七轮融资,总金额超5亿元,估值从成立初期的4亿元逐步攀升至20亿元。投资方覆盖风险投资机构(如东方富海)、地方政府引导基金(如常熟吴越天使、常熟东南)及专业医疗投资基金(如弘晖基金)等超10家机构。

(图 / 公司招股书)
此外,2024年12月20日,刘恒把部分股份转让给了常熟三奕,获得了1255.34万元的转让款。
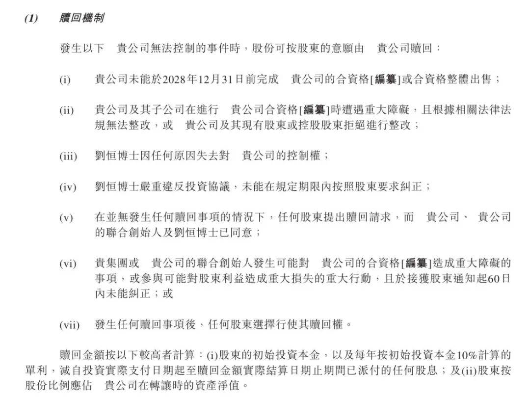
但投资方与企业也签署了对赌协议,若公司在2028年12月31日前未完成上市或合格整体出售等条款,股东可要求公司赎回股份。
赎回价取“初始投资本金+年化10%单利(扣已派股息)”与“持股对应公司净资产净值”的较高者。

(图 / 公司招股书)
除对赌压力外,天辰生物仍需上市募资支撑后续产品研发及商业化进程。
从财务数据来看,因未有产品商业化,公司仍处于亏损状态。2023年、2024年、2025年上半年,公司净亏损分别为9577.8万元、1.37亿元、9421万元,两年半合计亏损3.27亿元。
天辰生物的产品商业化最快需等到2026年。但对尚未盈利的临床阶段企业而言,这一商业化空窗期恰好是研发开支的高峰期。随着LP-003冲刺III期临床收尾与上市申报、LP-005多适应症同步推进,后续研发投入压力倍增。
2023年、2024年、2025年上半年,公司的研发成本分别为7391.3万元、9808.1万元、6729.1万元,同比呈逐年增长的态势。

(图 / 公司招股书)
目前,公司此前募集的融资款已有58%被投入使用,截至2025年6月末,现金及现金等价物余额仅余1.36亿元,叠加1.55亿元的金融资产,合计资金规模约2.91亿元。

(图 / 公司招股书)
但参考生物医药行业研发成本规律,一款创新药从III期临床中后期到上市申报,单适应症研发投入通常需2-3亿元。随着后续研发的推进,公司现金储备压力显著。
当前生物医药行业融资环境仍处于调整期,临床阶段企业的股权融资难度相对较高,天辰生物此次赴港IPO的募资成效已成为关键变量,若能成功募集足够资金,不仅可覆盖核心管线的研发开支,还能提前布局商业化。
根据招股书,募集资金将重点用于核心项目的临床研发加速及商业化准备,包括生产基地建设与市场团队搭建,为2026年LP-003拟提交上市申请后的快速放量铺路。
香港作为亚洲生物科技融资枢纽,为生物科技企业提供了对接国际资源的平台。一方面,上市后可通过配股、可转债等方式持续融资,为后续管线拓展提供长期资金支持。另一方面,国际资本的引入将加速业务的全球化布局。
以天辰生物核心产品LP-003为例,作为“全球进度最快的新一代抗IgE抗体”,在临床数据上优于原研药奥马珠单抗,公司港股上市后可更便捷地吸引海外合作方,推进国际多中心临床试验与市场准入。
今年以来,银诺医药、恒瑞医药、中慧生物、药捷安康、派格生物等多家医药生物企业在港交所完成上市,覆盖创新药、疫苗、医疗科技等细分领域。
在此行业背景下,聚焦抗IgE抗体与补体双功能抗体管线的天辰生物,能否紧随其后、成为下一家登陆港股的临床阶段药企,「子弹财经」将持续关注。
*文中题图来自:摄图网,基于VRF协议。
)