
江苏入选企业名单
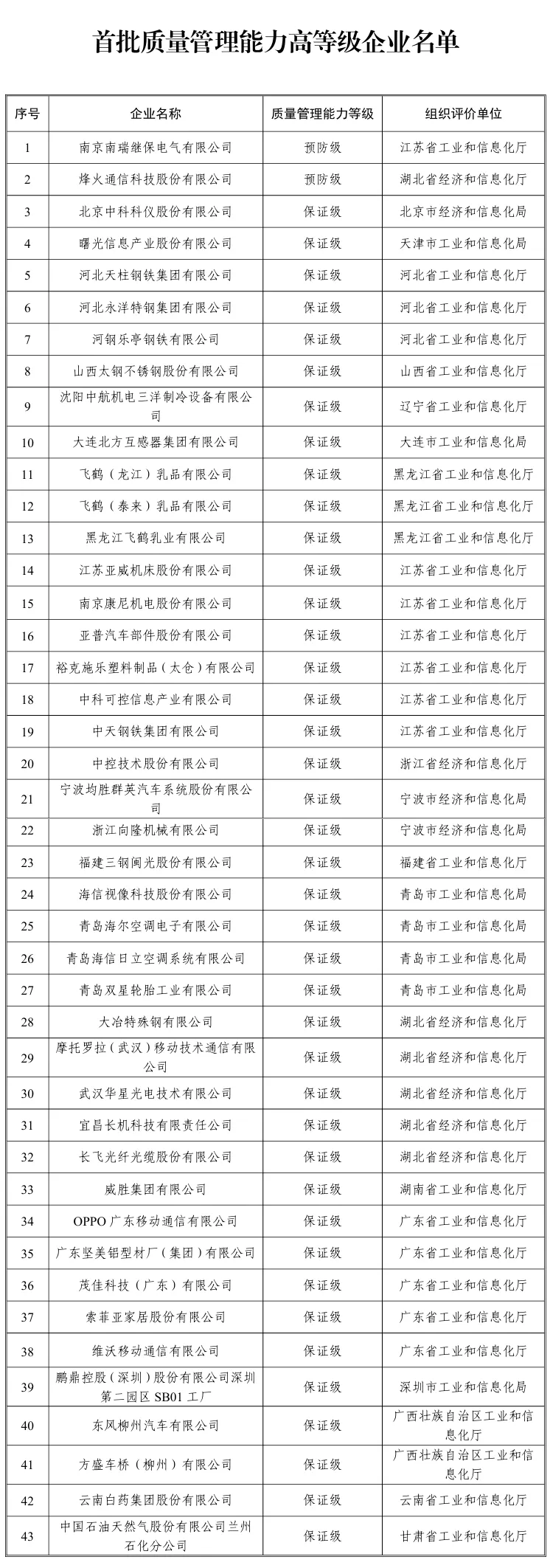
扬子晚报网 9 月 2 日讯(记者 徐兢)9 月2 日,记者从工信部获悉,首批质量管理能力高等级企业名单公布,43 家上榜,其中江苏企业有 7家。
据工信部名单,江苏入选企业包括南京南瑞继保电气有限公司、江苏亚威机床股份有限公司、南京康尼机电股份有限公司、亚普汽车部件股份有限公司、裕克施乐塑料制品(太仓)有限公司、中科可控信息产业有限公司、中天钢铁集团有限公司等。其中,南京南瑞继保电气有限公司是“预防级”,其他均是“保证级”。从质量绩效水平来看,预防级的要求也高于保证级。

首批“质量管理能力高等级”企业名单
为落实《制造业卓越质量工程实施意见》(工信部联科〔2023〕249号)和《工业和信息化部办公厅关于开展2024年制造业企业质量管理能力评价工作的通知》(工信厅科函〔2024〕160号),经自评价、评价复核、二次复核、征求意见、社会公示,工信部确定了首批43家质量管理能力高等级企业名单,现予以公布。
工信部表示,请各地工业和信息化主管部门、各有关单位结合本地区、本单位实际,进一步加强对质量管理能力高等级企业的宣传推广和政策支持,引领和带动更多制造业企业树立科学质量观,提升质量管理能力,加速向卓越质量迈进,为制造强国和质量强国建设、加快推进新型工业化作出积极贡献。
校对 胡妍璐
)