商报全媒体讯(椰网/海拔新闻记者 许文玉)1月31日,记者从海口市龙华区教育局获悉,该辖区内135所民办幼儿园与培训机构(含57所幼儿园、78所培训机构)因多年未参加年检、办学许可证过期或已终止办学,现被取消办学资格,相关许可证件即告失效。
停办幼儿园名单


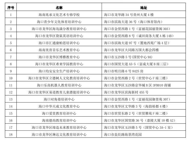
停办校外培训机构名单





海口市龙华区教育局要求涉及的相关民办学校及时到区行政审批部门办理注销手续。值得注意的是,以上135所民办学校所执办学许可证不具备法律效力,所从事的任何活动产生的后果均由举办者自行承担。
【责任编辑:刘如英】
【内容审核:黄奕宏】
版权声明:国际旅游岛商报全媒体文字、图片、视频、音频等版权作品,欢迎转发,但非经本报书面授权同意,严禁包括但不限于转载或改编、引用等,违者必追究法律责任。
)