在宝宝成长的的过程中,妈妈们最担心的一定就是宝宝的营养补充问题~
其实宝宝很多所需的营养都可以从食物中获取,妈妈赶快来学习吧~
这篇文章就向妈妈们介绍了营养食物获取的来源和这些营养的作用

蛋白质:动物性肉类、鱼类、蛋类、谷类、豆类、菌藻类、坚果类、薯类
脂肪:肉类、鱼肝油、骨髓、蛋黄、大豆、花生、菜籽油、核桃仁
碳水化合物:大米、谷物、麦片、面条、面包、土豆、玉米、豆类、奶类
维生素A:肝脏、鸡蛋、深绿色和红黄色蔬菜、黄色水果
维生素D:海鱼 (三文鱼、金枪鱼) 、奶油、鸡蛋、动物肝脏、牛奶、蘑菇
维生素E:深绿色的叶菜、麦胚油
维生素B1:猪和牛的肉、肝、肾等,全麦、糙米、新鲜蔬菜、豆类、蛋黄

维生素C:猕猴桃、橘子、橙子、草莓、蔬菜、动物肝脏
钙:奶及奶制品、豆类和豆制品、虾皮、海带、芝麻酱、发菜、银耳、绿色蔬菜
铁:动物肝脏和血液、红色肉类 (牛肉、猪肉、羊肉)、鱼虾贝类、 大豆、黑木耳、芝麻酱、干果
锌:贝壳类海产品、红色肉类、动物内脏类虾、燕麦、花生酱、花生、千果类、谷类胚芽
碘:海带、海蜇、紫菜、苔条、菠菜、芹菜
硒:大白菜、南瓜、洋葱、番茄、胡萝卜、芦笋、藤菇等蔬菜;动物内脏、水产品、魔芋

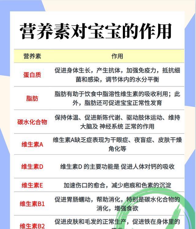
接下来就是营养素对宝宝的作用~

校对 庄武
)